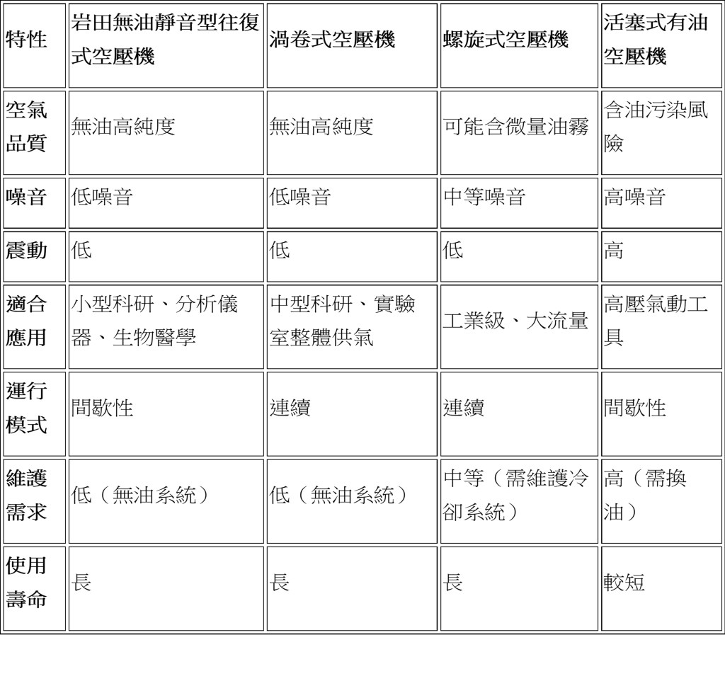
無油渦卷式空壓機(Oil-Free Scroll Air Compressor)因其低噪音 (全球最低運轉噪音41dB)、低震動 (<45dB)、潔淨無油 (0級無油國際認證)、節能 (日本泛用機械節能PM賞)等特點,非常適合對壓縮空氣品質要求高的科研實驗室。以下是幾種特別適合採用無油渦卷式空壓機的科研實驗室類型:
分析儀器實驗室(Analytical Instrument Labs)

適用設備與應用
✅ 質譜儀(LC-MS、GC-MS、ICP-MS)
✅ 氣相層析儀(GC)、液相層析儀(HPLC)
✅ X射線光電子能譜儀(XPS)、拉曼光譜儀(Raman)
✅ 原子吸收光譜儀(AAS)、紅外光譜儀(FTIR)
需求特點
✅ 高純度空氣 – 這類設備對空氣品質要求極高,任何油霧或水分都可能影響分析數據準確性。
✅ 穩定低震動 – 質譜儀和光學儀器對震動敏感,渦卷式壓縮機運行平穩,不影響測試結果。
✅ 低噪音 – 適合放置於實驗室內,不干擾研究人員工作。
生物與醫學研究實驗室(Biomedical & Life Science Labs)

主要應用: 細胞培養、組織培養、無菌操作、氣體供應(如CO₂培養箱)、生物3D列印、微流體設備等。
適用設備與應用
✅ 細胞培養(CO₂培養箱)
✅ 微生物培養、PCR、DNA測序
✅ 生物3D列印、微流體研究
✅ 實驗動物供氣(IVC系統)
需求特點
✅ 無污染 – 無油設計避免污染細胞培養環境,確保試驗純淨度。
✅ 穩定供氣 – 避免壓力波動影響微流體實驗或培養箱內環境。
✅ 低維護成本 – 無油系統減少過濾器更換頻率,降低實驗室運行成本。
電子與半導體實驗室(Electronics & Semiconductor Labs)

主要設備: 半導體製程設備(光刻、濺鍍、CVD、PVD)、電子顯微鏡(SEM、TEM)、X射線檢測儀(XRD)、雷射光譜分析儀等。
適用設備與應用
✅ 半導體製程(光刻、濺鍍、CVD、PVD)
✅ 電子顯微鏡(SEM、TEM)
✅ X射線檢測儀(XRD)、電漿蝕刻(RIE)
需求特點
✅ 無微粒污染 – 渦卷式壓縮機不會產生油霧或微粒,確保無塵室等級環境。
✅ 高穩定性 – 半導體製程要求穩定的氣體流量與壓力,無波動影響製程。
✅ 低噪音低震動 – 避免影響電子顯微鏡或精密測量設備的結果。
光學與雷射實驗室(Optics & Laser Labs)

主要設備: 光學干涉儀、雷射切割機、光譜儀、光學雷達(LIDAR)、奈米光學實驗設備。
適用設備與應用
✅ 雷射切割、雷射光譜分析
✅ 光學干涉儀、光學雷達(LIDAR)
✅ 精密雷射測距、奈米級光學研究
需求特點
✅ 低震動 – 光學實驗對震動極為敏感,渦卷式壓縮機比活塞式或螺旋式更穩定。
✅ 高純度空氣 – 避免油霧或水氣影響光學透鏡與雷射設備。
✅ 靜音運作 – 適合安裝於精密光學實驗室內,降低環境噪音干擾。
食品與製藥實驗室(Food & Pharmaceutical Labs)

主要應用: 無菌包裝測試、氣相層析檢測、發酵技術、生物製劑開發、藥品檢測等。
適用設備與應用
✅ GMP藥品檢測、生物製藥
✅ 食品檢測(農藥殘留、重金屬分析)
✅ 無菌製程、真空包裝測試
需求特點
✅ 符合GMP/ISO標準 – 無油空壓機符合製藥與食品產業的嚴格標準。
✅ 無污染風險 – 避免壓縮空氣中的油污影響藥品或食品的安全性。
✅ 持續穩定供氣 – 適合無菌環境,確保長時間運行不受污染影響。
環境與能源技術實驗室(Environmental & Energy Labs)

主要應用: 氣體分析、碳捕集與儲存(CCS)、燃料電池研究、再生能源技術、空氣品質監測等。
適用設備與應用
✅ 空氣品質監測、碳捕集與儲存(CCS)
✅ 燃料電池研究(氫能技術)
✅ 再生能源技術(太陽能、風能儲能系統)
需求特點
✅ 無油潔淨空氣 – 保障環境監測與能源測試數據的準確性。
✅ 低維護需求 – 渦卷式空壓機運行穩定,減少維護工作量。
✅ 節能高效 – 相較於螺旋式或活塞式空壓機,能耗更低,適合長期研究專案。
為什麼選擇岩田無油渦卷式空壓機?

無油渦卷式空壓機特別適合精密科學研究、無菌實驗、高純度氣體需求的實驗室。為什麼上述這些實驗室特別適合選用岩田無油渦卷式空壓機系統? 我們分析採用客戶的原因歸納如下 :
✔ 潔淨無油,確保分析數據準確性:避免油霧影響離子化過程或污染樣品。
✔ 氣壓穩定,減少儀器基線漂移:穩定供氣可提高檢測靈敏度。
✔ 低噪音低震動,適合放置在實驗室內。
✔ 高效節能 – 變頻控制可根據需求調整氣量,降低能耗。
✔ 維護簡單 – 無需更換有油式空壓機的潤滑油品, 油過濾器濾芯與油細分離器…,降低維護成本。

獲取更多關於日本岩田無油式空壓機在科研實驗室的各種應用? 歡迎至 總代理未來服務工業 科研實驗室空壓機系統專業網站 http://www.oilfree-compressor.com.tw 搜尋!
聯繫 總代理未來服務工業 科研實驗室業務技術專人 黃先生 0937-847981 / simon.huang@nextut-service.com.tw / Line ID : nexen.machinery 交流諮詢!






































